Skip to main content
Please wait...

A propos de l'ONRAC

Gérer pour mieux Recouvrer et Restituer

L’Office national de Recouvrement des Avoirs criminels (ONRAC) est créé par la loi n°2021-34 du 23 juillet 2021 modifiant la loi n°65-61 du 21 Juillet 1965 portant Code de Procédure pénale. Au sens des dispositions combinées des articles 677 - 47 et 677 - 48 du code précité, l’ONRAC, personne morale de droit public, est un établissement public à caractère administratif doté d’une autonomie financière, placé sous la tutelle technique du Ministère de la Justice et la tutelle financière du Ministère des Finances.

Organisation

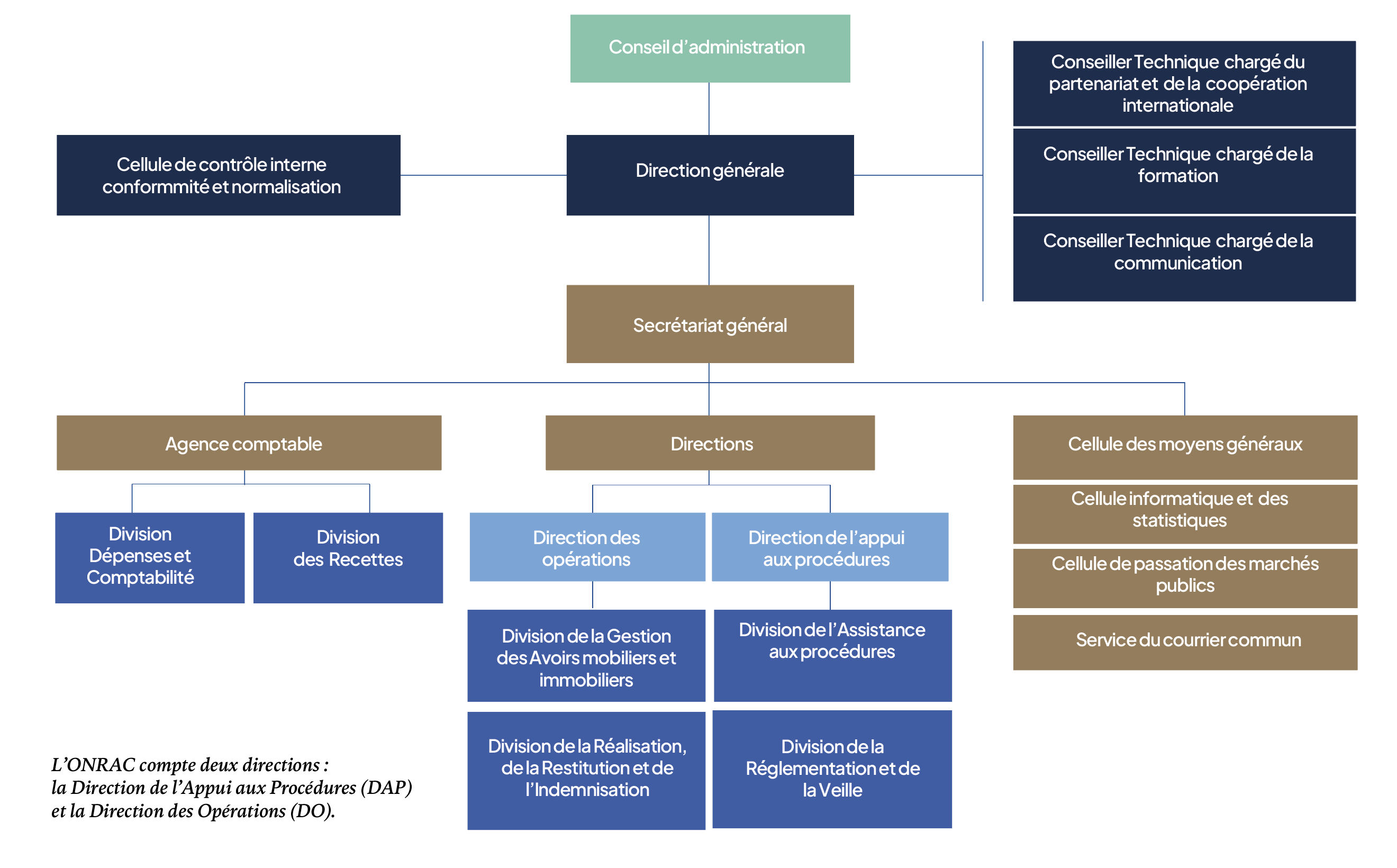
Les règles d’organisation et de fonctionnement de l’Office national de Recouvrement des Avoirs criminels (ONRAC) sont fixées par les articles 677-55 à 677-63 du Code de procédure pénale en partie, et le décret n°2021-1064 du 11 août 2021.

Les organes de l’ONRAC sont :

  • Le Conseil d’Administration ;
  • et la Direction générale.


Le PCA, fonctionnaire de la hiérarchie A relevant du Ministère en charge des Finances ou magistrat de l’ordre judiciaire, est nommé pour une durée de 3 ans renouvelable une fois.

Le DG, magistrat de l’ordre judiciaire, est nommé pour une durée de 6 ans non renouvelable.

Le SG, fonctionnaire de la hiérarchie A relevant du Ministère en charge des Finances ou magistrat de l’ordre judiciaire, assiste le DG dans ses fonctions.

 

Organigramme du Conseil d’Administration

 

 

 

 

Organigramme de la Direction générale

 
 
Missions

L’Office national de Recouvrement des Avoirs criminels (ONRAC) , dans le cadre de l’exécution des décisions de justice, a pour mission d’assurer :

  • la gestion de tous les biens, quelle que soit leur nature, saisis, confisqués ou faisant l’objet d’une mesure conservatoire au cours d’une procédure pénale, qui lui sont confiés et qui nécessitent, pour leur conservation ou leur valorisation, des actes d’administration ;
  • le recouvrement des sommes et la gestion de sommes faisant l’objet de cautionnement en matière pénale ;
  • la gestion centralisée de toutes les sommes saisies lors de procédures pénales;
  • l’aliénation ou la destruction des biens dont elle a été chargée d'assurer la gestion au premier tiret ;
  • l'aliénation des biens ordonnée ou autorisée dans les conditions prévues aux articles 33-l à 33-4 et 88-1 à 88-4 du Code de procédure pénale ;
  • l’indemnisation des victimes sur les biens confisqués de leurs débiteurs ;
  • la gestion de biens saisis ou confisqués, procéder à leur aliénation ou leur destruction s’il y’a lieu et à la répartition du produit de la vente en exécution d’une demande d'entraide ou de coopération émanant d'une autorité judiciaire étrangère ;
  • la fourniture d’orientations et d’assistance technique aux officiers de police de judiciaire et aux autorités judiciaires ;
  • la publication à la conservation foncière, de la décision ordonnant la saisie immobilière ;
  • la publication pour les saisies portant sur les fonds de commerce ;
  • la formulation d’avis sur les mesures de nature à améliorer la réalisation des saisies envisagées ou la gestion des biens saisis ou confisqués au cours de procédure pénale.

 

 

About

We are professional and reliable provider since we offer customers the most powerful and beautiful themes. Besides, we always catch the latest technology and adapt to follow world’s new trends to deliver the best themes to the market.